百利科技多位高管拟减持股份,前期处罚落地公司治理走向引关注
投资快报记者萧峰广州报道
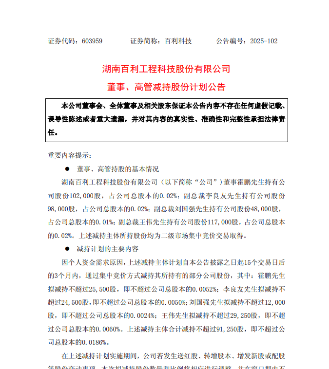
2025年12月20日,湖南百利工程科技股份有限公司(证券简称:百利科技,证券代码:603959)发布公告,称本次披露减持计划的董事、高级管理人员将根据自身资金需求情况和市场情况实施本次减持计划,具体减持时间和减持数量尚存在不确定性,请投资者注意投资风险。
此外,2025年6月该公司因资金占用与信披遗漏等违法违规行为,遭监管部门行政处罚。2025年9月30日晚间,百利科技再次发布公告称,公司收到湖南证监局《关于对湖南百利工程科技股份有限公司采取责令改正并对雷立猛、李良友采取监管谈话行政监管措施的决定》。衡财保·炜衡金融315团队的张律师表示,依据相关法律,受损投资者可关注索赔事宜及后续公司治理走向。

此前处罚落地:监管认定两项违规
上述公告称,公司董事霍鹏、副总裁李良友、刘国强、王伟因个人资金需求,计划自2026年1月14日起至2026年4月13日止,通过集中竞价方式合计减持不超过9.125万股,即不超过公司总股本的0.0186%。上述股东所持股份均来源于二级市场集中竞价交易取得。减持计划实施期间,若公司发生送红股、转增股本等事项,减持股份数量将相应调整。本次减持不会导致公司控制权变更。
值得关注的是,根据中国证监会湖南监管局于2025年6月下发的《行政处罚决定书》,百利科技的违规事实主要集中在两个方面。其一,公司未按规定披露与非经营性资金占用相关的重大事件。其二,公司在2022年年度报告、2023年半年度报告及2023年年度报告中,遗漏披露该资金占用情况,导致存在重大遗漏。
2025年9月30日晚间,百利科技再次发布公告称,公司收到湖南证监局《关于对湖南百利工程科技股份有限公司采取责令改正并对雷立猛、李良友采取监管谈话行政监管措施的决定》。经查,百利科技存在以下问题:一、关联交易未按规定履行相应审议程序并及时披露。二、关联交易金额披露不准确。
违规事实:资金占用与信披遗漏
具体而言,在2022年6月至2023年9月期间,百利科技及其子公司与七家供应商签订合同并支付预付款项共计19,191万元,用于公司承包的总包项目设备采购。七家供应商在收到预付款后,未按照协议约定供货,而是根据百利科技实际控制人王海荣的授意,以借款的形式将预付款项转账至北京易路博通石油技术有限公司账户和其他指定账户。王海荣在北京易路博通石油技术有限公司等收到预付款项后,将预付款项用于偿还个人债务或指定出借给第三方。王海荣资金占用共计19,191万元。截至2024年12月31日,实际控制人王海荣非经营性占用资金本息已全部偿还完毕。
除此之外,百利科技在2022年年度报告、2023年半年度报告、2023年年度报告中,未按规定披露上述资金占用事项,存在重大遗漏。其中,2022年度累计发生额7,260万元,期末余额7,260万元,占百利科技2022年年度报告净资产的11.01%;2023年上半年累计发生额为9,631万元,期末余额16,891万元,占百利科技2022年年度报告净资产的25.62%;2023年度累计发生额11,931万元,期末余额19,191万元,占百利科技2023年年度报告净资产的35.54%。
监管措施:罚款与市场禁入
针对上述违规行为,湖南证监局依法对百利科技作出了责令改正,给予警告,并处以罚款的决定。同时,对公司直接负责的主管人员给予警告并处以罚款,同时对其采取为期三年的证券市场禁入措施。其他相关责任人也分别被处以警告及罚款。
张律师表示,初步判断在2023年4月29日至2024年4月29日期间,并在2024年4月30日之后卖出或仍持有该股票的受损投资者,可以提出索赔(最终索赔条件须以法院认定为准)。
目前,百利科技的索赔正在征集中。受损股民是否符合索赔条件?索赔流程是怎样的?股民朋友可联系《投资快报》股票维权咨询渠道(wx:tz315-wh)。报社将组织专业的金融315团队为广大投资者提供一站式咨询服务支持,通过法律途径及时挽回投资受损。
