明阳智能跨界太空光伏,风电巨头为何扎堆“上天”?

南方财经记者 杨期鑫 实习生郑凝
风电龙头企业明阳智能正加速跨界转型,以太空光伏为突破口,进军商业航天赛道。
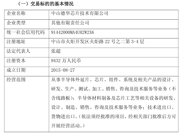
近日,明阳智能发布公告,公司拟通过发行股份及支付现金的方式收购中山德华芯片技术有限公司(以下简称“德华芯片”)的控制权,并募集配套资金。
德华公司的控股股东为广东明阳瑞德创业投资有限公司,为公司董事张超全资持有,同时张超为公司实控人张传卫之女,本次交易构成关联交易。
明阳智能表示,此次交易目前尚处于筹划阶段,预计不构成重大资产重组。但因构成关联交易,为保证公平信息披露,维护投资者利益,公司股票自1月13日起开始停牌,预计停牌时间不超过10个交易日。
值得注意的是,早在2025年12月30日就有投资者在上证e互动平台了解德华芯片同明阳智能的关系,明阳智能股价在公告发布前也已出现异动。1月12日,公司以涨停收盘,收于19.68元/股,总市值约445亿元。2026年以来,明阳智能股价累计涨幅近40%。
并购“太空光伏第一股”
德华芯片成立于2015年,注册资本0.94亿元,主要从事半导体外延片、芯片、组件及相关产品的研发生产。
2025年12月31日,明阳智能在上证e互动平台回复投资者时表示,德华芯片为公司实控人家族控制的企业,业务聚焦于空间太阳电池(太阳翼)、柔性太阳电池等产品,具备材料、外延片、芯片、空间能源系统全产业链研制能力。
当前,德华芯片已成为国际领先、国内首家具有实际意义的柔性太阳翼厂家。德华芯片技术负责人唐沁骁在接受采访时曾表示:“我们的产品已达到国内领先、国际一流水平,尤其是柔性电池技术,厚度仅30微米,光电转换效率突破32%,为卫星减重和降低火箭发射成本提供了关键支持。”
此外,公开资料显示,德华芯片CEO杨文奕曾是蓝箭航天的联合创始人,其于2020年加入德华芯片,担任总经理,通过控制中山悦智(有限合伙)99%的股权,间接持股德华公司33.93%的股权,仅次于董事长张超女士。
目前,德华芯片研发的产品已成功搭载于天舟6号货运飞船,并应用于巴基斯坦科学实验星等国外卫星。
受商业航天及太空算力需求爆发带来的巨大增长预期,太空光伏赛道正成为当前资本市场最受瞩目的领域之一。
而明阳智能在光伏领域已有一定的技术储备,公司2024年财报显示,在光伏领域,公司持续推进HJT光伏电池和组件业务、Topcon光伏组件业务和钙钛矿新型光伏电池研发项目并不断取得产品进展和技术突破。
在此背景下,本次并购将推动明阳智能与关联企业德华芯片在光伏业务上的深度协同,同时助力其快速切入当下热门的商业航天赛道,实现技术与场景的双重延伸。
业内人士分析,此次筹划收购德华芯片,将实现明阳智能与德华芯片在技术、产业、市场等方面的深度协同,一方面可完善明阳智能在新能源核心零部件领域的产业链布局,强化其在新型能源系统领域的核心竞争力;另一方面,德华芯片也可借助明阳智能的资本平台与全球资源网络,加速技术产业化进程与市场拓展步伐。
风电巨头扎堆布局商业航天
更值得注意的是,明阳智能此次并购德华芯片背后,折射出当前能源装备企业在传统业务增长承压下,寻求第二增长曲线的迫切需求。
中国可再生能源学会风能专委会秘书长秦海岩表示,当前风电项目用地用海、环评趋严,审批周期拉长;补贴退坡后市场化机制有待完善。此外,价格“内卷”的形势仍不容乐观。
在此背景下,从明阳智能到金风科技,再到泰胜风能,风电巨头纷纷跨界商业航天,试图通过多元化布局与产业协同打开新的增长空间。
明阳智能作为国内风电龙头企业,核心业务涵盖风机制造、新能源电站运营及电站产品销售。据《2024年中国风电吊装容量统计简报》,明阳智能风机新增装机容量位列榜单第三;海上风电装机容量排名第一,市场份额占比达31.3%。
然而,在行业增速放缓、竞争加剧的背景下,公司亦面临增长压力。明阳智能2024年财报显示,其总营收占比高达78%的风机及相关配件销售板块营收为208.33亿元,毛利率为-0.46%,且该板块营收同比下降12.4%。2025年前三季度,公司实现营业收入263.04亿元,同比增长29.98%;但扣非归母净利润仅为5.81亿元,同比下降14.47%。
在此背景下,明阳智能寻求第二增长曲线已迫在眉睫。通过此次并购德华芯片,将实现公司业务从风电领域到商业航天能源领域的跨越,助力公司实现从“风电装备制造商”到“清洁能源解决方案提供商”的战略转型。
无独有偶,另一风电巨头金风科技的跨界布局更早显现成效。近日,金风科技因投中“商业航天第一股”蓝箭航天市值快速突破千亿。1月5日,金风科技在互动平台回答投资者提问时也表示,公司通过全资子公司持有蓝箭航天约1490万股,对应4.1412%股份。
而实际上,这只是金风科技庞大投资版图的冰山一角。早在2010年,金风科技设立全资子公司金风投资控股有限公司,正式开启产业投资之路。
据不完全统计,除蓝箭航天外,金风科技还投资了上纬新材、金力永磁、海通发展、德力佳、裕太微电子、维赛新材、南京牧镭、海辰科技、氢晨科技、金帝股份等多家公司。
值得注意的是,金风科技是名副其实的投资高手,其投资收益已超过主业净利润。财报数据显示,2022—2024年,其投资收益分别为23.68、22.46、19.62亿元,而同期公司净利润为24.37、15.22、18.56亿元。
近年来金风科技跨界布局动作不断,目前已布局了风电+储能+氢能+绿色甲醇等赛道。而其对蓝箭航天的投资也并非单纯的财务投资——风电装备企业虽然与商业航天企业在终端应用场景上存在巨大差异,但对于高端技术的制造、能源应用的探索存在共性和协同性。
除明阳智能与金风科技外,泰胜风能也依托自身大型金属结构件制造的核心能力,将目光投向了与风电装备在材料和工艺上有共同之处的新领域——火箭贮箱业务。
近日,泰胜风能在接受投资者调研时表示,公司于2024年底开始开展火箭贮箱业务相关的工艺研究和技术储备工作,贮箱生产基地项目于2025年底正式立项,计划对原东台工厂进行改造。该产线设计产能为60套贮箱,预计2026年年中投产。单个贮箱价值量约为250万至500万元,而一枚火箭可能会用到2至6个贮箱。
光大证券电新分析师向南方财经记者表示,泰胜风能进军商业航天与大股东的产业布局有关。泰胜风能控股股东为广州国资广州凯得投资控股有限公司(下称广州凯得),而广州凯得也是商业航天独角兽企业星河动力的股东。
据相关人士透露,目前广州凯得联合粤开资本通过旗下广州粤凯智动产业股权投资合伙企业(有限合伙)已出资上亿元参与星河动力数轮融资,形成资本绑定,同时签署排他性供应协议,成为其60%箭体结构件的独家供应商,覆盖燃料贮箱、过渡段等核心产品。
此外,2025年12月30日,广州市人民政府办公厅印发《广州市加快建设先进制造业强市规划(2024—2035年)》,其中也明确提到“推动南沙中科宇航液体火箭总装测试基地建设和黄埔星河动力火箭总装基地尽快落地”,也进一步印证了上述内容。
从明阳智能的并购,到金风科技的投资布局,再到泰胜风能的产能落地,风电巨头正以不同路径叩响商业航天的大门。在能源与航天的碰撞中,一场关于“第二增长曲线”的探索已悄然展开。
